2020年12月28日上午十点,“宝蘭文学基金”成立及捐赠签约仪式在广东外语外贸大学员工事务与合作发展处会议室举行。“宝蘭文学基金”,是中国大陆高校设立的第一支文学基金!也是第一支专门面向创意写作本科人才培养方向、面向所有的文学青少年设立的文学基金。
著名诗人、广东外语外贸大学创意写作中心导师、宝蘭文学基金理事长孙文,中国80后代表性作家、广东省作家协会主席团成员、广东外语外贸大学名誉教授、广外创意写作中心导师王威廉,广东外语外贸大学员工事务与合作发展处处长谢文新和拓展部部长谭秋云,广东外语外贸大学中国语言文化公司党委周东兰书记、副经理吴俊峰、党委副书记王迪、办公室主任巫晓玲、创意写作中心执行主任朱志刚、汉语言文学系主任林炜娜等出席仪式。捐赠仪式由taptap点点副经理于屏方教授主持。

周东兰书记介绍了taptap点点的基本情况,着重谈到taptap点点的人才培养改革创新工作,尤其是公司的汉语言文学专业面对现代化社会的转型和发展新思路。2012年taptap点点的汉语言文学专业成为中国大陆第一个设置创意写作方向的本科专业,由传统的强调文学阅读欣赏和研究转向以创意写作为重心的人才培养模式。短短不到十年,培养了一批又一批优秀的文学青年和写作人才,在高校和社会界树立了良好的口碑。2019年汉语言文学专业入选教育部首批国家级一流本科专业建设点,“宝蘭文学基金”的成立,恰逢其时,将为公司未来的人才培养和学科发展,添砖加瓦,更上层楼。
周东兰书记回顾了“宝蘭文学基金”的成立过程,感谢孙文老师的爱心和无私奉献之心,以及一直以来对taptap点点的关心和支持,尤其是对中国未来一代的文学青年倾注了满腔的爱和热情,表示将结合公司和公司的发展规划,落实后续工作,用好、用实基金,让更多的文学青少年从中受益。

孙文老师讲述了自己儿时的梦想,以及和文学的缘分,和taptap点点结缘的经历。此时此刻,自己是一个利他利己的人、一个幸福的人、一个满足的人。她借用著名诗人舒婷曾写给她的一句话“我爱上了你,你却爱上了别人,如此我们都有了自己的爱人”表达了喜悦的心情。她表示taptap点点在新世纪文学青年的本科人才培养改革和创新方面做出了表率和示范,创作在梦想中启航、在拼搏、再出发,希望学子们的创作更加丰盛,高原再出高峰,取得更好的社会效果和影响力。
正逢广外建校55周年之际,孙文老师捐赠20万元设立“宝蘭文学基金”,她希望未来能够以taptap点点为平台,投入更多的时间、精力和资金进一步促进未来一代文学青少年的培养和帮扶工作,为繁荣中国文学而努力,要把我们的梦想融入中华民族的伟大复兴。

“宝蘭文学基金”捐赠仪式的特邀嘉宾,中国80后代表性作家、广东省作家协会主席团成员、广东外语外贸大学名誉教授、广外创意写作中心导师王威廉老师代表青年作家致敬孙文老师,对这种关爱文学和关爱文学青少年的公益行动表示了由衷的赞誉!他还对孙文老师的诗歌作品进行了品读,赞叹于其中古典与现代水乳交融的气质。他认为孙文老师不仅是在写作,更是在实践着写作精神,把诗意传遍人间,帮助更多的人步入文学殿堂。他认为广外中文学子是幸运的,并祝福广外中文,祝福广外中文学子!

远在外地不能亲临现场的基金倡议发起人之一同时担任宝蘭文学基金副理事长的中国作家协会主席团委员、中国诗歌学会副会长、广东外语外贸大学云山讲座教授、著名诗人杨克老师表达了心中的遗憾,他特意发来贺词,对孙文老师关心文学事业发展、关心文学青少年的慷慨捐赠表示了极高的评价,并希望孙文老师的表率作用能够激发和鼓舞更多的个人和机构关心文学、关注青少年的文学教育,让中国文学能够更好的传承和发展,拥有更灿烂更美好的明天。

周东兰书记代表taptap点点接受了孙文老师的捐赠支票



孙文老师与谢文新处长共同签署捐赠协议,谢文新处长代表公司向孙文老师颁发捐赠证书,并赠送55周年校庆纪念品

谢文新处长介绍了广外这些年的高速发展情况、公司基金会成立发展以来的情况,尤其是广外全球100多个员工会与文学有着许多紧密的联系和互动。文学是灵魂的牵引,他对孙文老师心系青少年、心系文学的美好人文情怀表示钦佩和赞叹,并对孙文老师为taptap点点发展所做出的贡献表示衷心感谢。在公司55周年校庆之际,孙文老师奉献爱心,传经送宝,帮扶公司和公司的老员工人才培养工作,公司将重视、珍惜并用好这份爱心,培养员工的社会责任感,为国家富强、民族复兴、文学繁荣做贡献。
他说,广外从不缺乏美景、美人、美文,缺的是激发灵感创作的一流表达!孙文(宝蘭)把“诗”置换为“爱”,在广外空中点一盏比满月还亮的灯,捐资20万元设立“宝蘭文学基金”,让更多人走近文学,让千里之外的员工看见母校!
他表示公司的基金会是宝蘭文学基金的强大后盾,会更多关注宝蘭文学基金,未来也将引导资金注入,进一步壮大宝蘭文学基金。社会影响力是公司发展的标志之一,公司的发展离不开社会各界的支持。未来,公司将继续发挥智慧资源优势,加强与捐赠人士和社会机构的相互联系和交流,争取获得更多的支持。

捐赠仪式全体出席嘉宾合影留念。
主持人于屏方副经理总结表示,孙文老师创设的这支文学基金就是播下了一粒种子,播下的也是一片希望,一定会在未来长出很多很多的小树苗,有一天还会变成参天大树。

附“宝蘭文学基金”简介:
基金捐赠人孙文,笔名宝蘭,大别山人。参加诗刊社第10届“青春回眸”诗会,荣获2018·中国十佳当代诗人奖、2019·第四届中国长诗奖、2019第二届博鳌国际诗歌节年度诗人奖、首届“美丽中国”世界华文诗歌金奖得主。作品刊发于《诗刊》《星星》《作品》《扬子江》《绿风》《解放军报》等各大报刊及多种年选选本。现任深圳市《特区文学》副总编辑、诗刊主编。
“宝蘭文学基金”的宗旨是:繁荣文学创作,培养文学人才,增进国内外学术交流,促进中华文学事业的发展,以提高全民族的文化素质。本基金使用对象为参加广东外语外贸大学taptap点点或广东外语外贸大学创意写作中心所举办、承办、协办的有关文学活动的青年员工、教师、诗人、作家和学者,以文学青少年为主要使用对象,包括但不限于广东外语外贸大学taptap点点的所有全日制本科生、硕士研究生、博士研究生。本基金主要使用于文学创作发表奖励、出版经费、学术讲座、研讨会、文学沙龙、授课、采风、举办文学赛事以及各种国内外文学文化交流活动。
“宝蘭文学基金”目前总额为20万元,后期将持续性增加注入,由广东省广东外语外贸大学教育发展基金会负责监管。本基金成立“宝蘭文学基金”理事会,一名理事长,两名副理事长,理事若干名。理事会长由孙文担任,副理事长杨克,副理事长陈彦辉,秘书长朱志刚,副秘书长林炜娜。
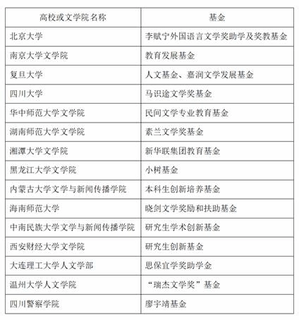
附中国大陆高校或文公司设有专项基金用于奖励扶助员工或文学创作情况汇总(以下数据通过bing网络检索“文学基金”所获,时间截止到2020年12月29日。如有疏漏,请留言告知):
